







网友评论
活灵丝偷出今天 16:08绍兴
说明战略需要不大了
越城古冬66今天 16:29绍兴
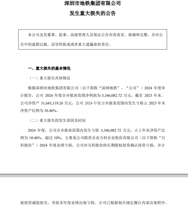
深圳地铁是给万科地产拖垮的
花开的日子今天 16:41绍兴
人口收缩了,大基建确实要谨慎!好多是形象工程,重复工程!
正在热议
1
拆迁400万,妈妈要给姐姐170万合理吗
04月08日5.9万阅读

2
女同志们E网这么多男人在吐槽彩礼你们看的下去?
04月07日1.9万阅读
3
我是昨天400万拆迁款帖子里面的姐姐
04月09日3.5万阅读
4
袍江安居城双子楼最新进展
04月09日1.2万阅读

5
为什么论坛里,绍兴各区的人经常都会互相攻击
04月09日1万阅读

6
凭什么男同事都认为家产都是儿子的,女儿没份
04月09日2.3万阅读
7
刚刚,绍兴全城沸腾!等了整整30年,500万绍兴人,终于盼到了今天这一刻!
04月08日2.8万阅读

8
结婚是花1万多布置还是出国游?
04月09日1.6万阅读
9
中央2会,代表题彩礼6万我表示支持
04月06日1.1万阅读

10
老旧小区改造把我家窗外改成停车场,求维权
04月10日2.4万阅读
11
原来绍兴门诊医保统筹额度是全省最低
04月08日1.3万阅读
12
买到变质榴莲,商家竟然质疑我有没有吃过榴莲,真是头一回碰见
04月12日7417阅读

13
一个大胆的想法
04月09日2.1万阅读
14
找了好几天工作了大多都是虚假信息!
04月12日1.8万阅读

15
晒笋干菜的排场有点大
04月07日1.7万阅读

16
父母催婚催生是不是一点都不会在意孩子的感受
04月13日8352阅读
17
求求你们别来了,平水日铸岭步道
04月07日2.4万阅读

18
绍兴小区地下车库免停十多年,为何突然收费?
04月08日1.4万阅读

19
这去尾螺丝都赶上鳊鱼价
04月11日1.4万阅读

20
鲁迅故里被占领的星巴克
04月11日2万阅读

我来说两句...







