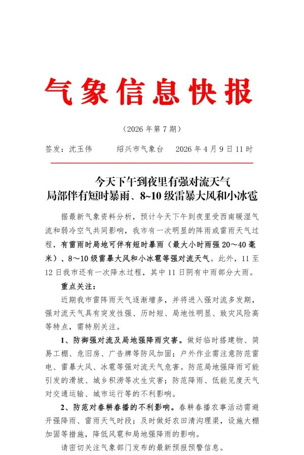
这个预报可信度高点

网友评论
淡淡紫地丁昨天 16:12绍兴
云图可见雨带分布明显




晚上暖湿平直度东向南压,绍兴是降雨中心。
淡淡紫地丁昨天 16:14绍兴
湖南湖北大暴冰雹

淡淡紫地丁昨天 16:17绍兴
对于今晚,绍兴局地有强对流,因尺度小,局部不好预测。犹如油锅里放几滴冷水进去,炸裂的部位不能估计。
淡淡紫地丁昨天 16:25绍兴

淡淡紫地丁昨天 16:29绍兴

淡淡紫地丁昨天 16:34绍兴

淡淡紫地丁昨天 16:34绍兴
好热
淡淡紫地丁昨天 16:37绍兴
温度不低与预报有差距


越城古冬66昨天 16:45绍兴
注意安全。
活灵丝偷出昨天 17:26绍兴
主降雨带不在我们这里
碧月海棠昨天 18:00浙江
今天气温34度,室内24度
ybl58昨天 18:29绍兴
楼主开了个好帖
淡淡紫地丁昨天 18:40浙江
半夜前后,有雷暴

淡淡紫地丁昨天 18:41浙江
回 第10楼(活灵丝偷出)的帖子 活灵丝偷出:主降雨带不在我们这里 (2026-04-09 17:26)
不好说主雨带,目前还不好说梅雨季。
淡淡紫地丁昨天 18:43浙江
回 第12楼(ybl58)的帖子 ybl58:楼主开了个好帖 (2026-04-09 18:29)
预报和临近预报都是有差别的,不要迷信手机自带的,还是要参与,参与感强更有意思
淡淡紫地丁昨天 20:21绍兴
浙江慈溪淳安局部冰雹

淡淡紫地丁昨天 20:23绍兴
雷达东向的已经逐步南压,在半夜前后有一个较为明显的对流降雨
淡淡紫地丁昨天 20:24绍兴
像这样的天气预报确实难预报
淡淡紫地丁昨天 20:36绍兴
萧山机场的降落飞机得从绍兴上空绕,11点以后一波降雨滋润绍兴大地。
dhjdwlc今天 05:57绍兴
回 第19楼(淡淡紫地丁)的帖子 淡淡紫地丁:萧山机场的降落飞机得从绍兴上空绕,11点以后一波降雨滋润绍兴大地。 (2026-04-09 20:36)
厉害了
lemon翠今天 07:12浙江
这是哪个小程序啊?楼主有点专业的呢,我平时喜欢看中气爱的解说。
lemon翠今天 07:12浙江
回 第15楼(淡淡紫地丁)的帖子 淡淡紫地丁:预报和临近预报都是有差别的,不要迷信手机自带的,还是要参与,参与感强更有意思 (2026-04-09 18:43)
是的?
alingg今天 08:01绍兴
昨天安昌是不是冰雹了?
正在热议
1
拆迁400万,妈妈要给姐姐170万合理吗
04月08日4.8万阅读

2
女同志们E网这么多男人在吐槽彩礼你们看的下去?
04月07日1.8万阅读
3
绍兴小伙刚结婚,为何宁愿付14万违约金也要退掉新房?
04月05日2.7万阅读

4
航拍苏宁广场外场进度(续)
04月05日2.2万阅读

5
环城河边好风光2026.4.5
04月04日6274阅读

6
刚刚,绍兴全城沸腾!等了整整30年,500万绍兴人,终于盼到了今天这一刻!
04月08日2万阅读

7
绍兴图书馆今日闭馆,合理吗?
04月06日1.5万阅读

8
中央2会,代表题彩礼6万我表示支持
04月06日1万阅读

9
我是昨天400万拆迁款帖子里面的姐姐
04月09日2.1万阅读
10
凭什么男同事都认为家产都是儿子的,女儿没份
04月09日1.5万阅读
11
结婚是花1万多布置还是出国游?
04月09日1万阅读
12
晒笋干菜的排场有点大
04月07日1.7万阅读

13
奇葩小区运河人家,回趟家要收两次费
04月03日1.6万阅读

14
求求你们别来了,平水日铸岭步道
04月07日2.2万阅读

15
原来绍兴门诊医保统筹额度是全省最低
04月08日9784阅读
16
绍兴小区地下车库免停十多年,为何突然收费?
04月08日1.2万阅读

17
同心楼的面真难吃!
04月04日1.1万阅读

18
看着喜临门如今的处境,心里满是感慨
04月06日2万阅读

19
我在自己亲妈那里没有感受到的母爱在婆婆那里感受到了
04月04日1.5万阅读
20
当年大雪走几十里路不算苦,如今为何怕走路?
04月04日9725阅读
我来说两句...


收到打赏0.5元




