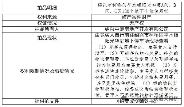
绍兴柯桥区「平水镇阳光华庭」
A区、B区、C区
共130个车位使用权打包拍卖,
起拍价仅177万!
评估价为5388000元,起拍价为1770000元,保证金为354000元,加价幅度为10000元及其倍数。于4月6日10:00开拍。
此次为二次拍卖,起拍价比首次拍卖价格下降44万!
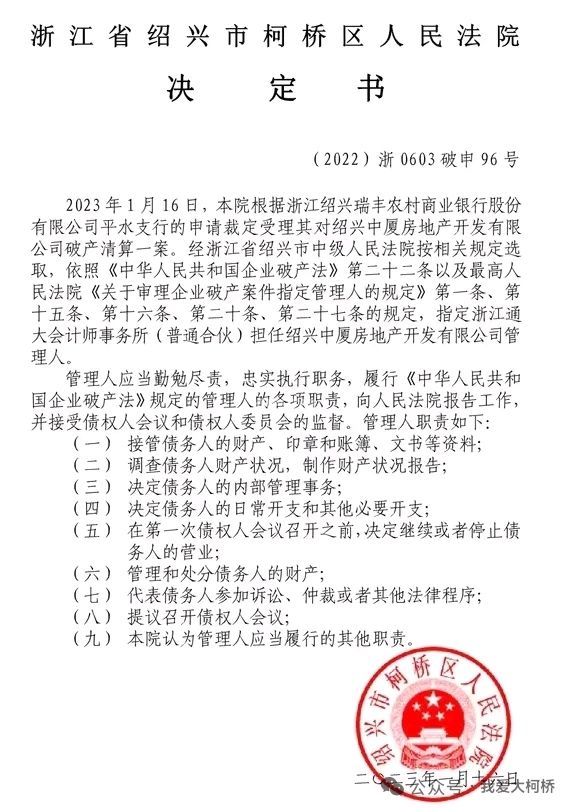
从资料上可以看到,该小区的开发商是绍兴中厦房地产开发有限公司。根据公开信息显示,该公司成立于1995年8月3日,公司曾用名绍兴广厦房地产开发有限公司。目前该公司已经出现多个风险提示的情况。
绍兴中厦房地产开发有限公司曾开发阳滩绿庭、维多利亚庄园等项目。2023年,公司被列入失信被执行人并涉及破产案件,此后其名下资产被多次拍卖。
近几年房地产行业进入调整期,不少房企陷入资金困境,破产重整或清算成为常态。远的有我们熟知的恒大,近的也有今天提到的这家公司。
而在这种情况下,法院往往会拍卖公司的资产。这样一来,不少原本动辄几万几十万的车位价格骤降对于确有需求的人来说,很难不心动。
但是,毕竟是法拍,本质就是“不良资产处置”,低价背后必然伴随着风险,大家一定要理性入手。
https://mp.weixin.qq.com/s/SJKZ69tWgEHXaa32eEVp9w





网友评论
tl8595130昨天 17:29绍兴
对于全国极大多数民众来说,房地产商多数倒灶,这是一件大好事!
1112125昨天 18:57绍兴
回 第1楼(tl8595130)的帖子 tl8595130:对于全国极大多数民众来说,房地产商多数倒灶,这是一件大好事! (2026-04-06 17:29)
地方政府土地财政的空缺谁来补?一年几万亿啊,要不大家再继续勒紧裤子,卷上加卷
dhjdwlc昨天 19:14绍兴
回 第1楼(tl8595130)的帖子 tl8595130:对于全国极大多数民众来说,房地产商多数倒灶,这是一件大好事! (2026-04-06 17:29)
对的
正在热议
1
忘记带伞,老公让我打车,爸爸却立马来接我下班
03月31日3.6万阅读

2
诸暨人为什么就是“诸暨人”?
04月03日1.8万阅读

3
绍兴小伙刚结婚,为何宁愿付14万违约金也要退掉新房?
04月05日2.2万阅读

4
绍兴嫁女儿,为什么要给女方酒席钱。
03月31日2.1万阅读

5
环城河边好风光
04月04日5768阅读

6
绍兴学校扫墓,该不该步行去烈士陵园?
04月03日1.5万阅读
7
老城区这么好的地方空置了…
04月02日2.5万阅读

8
租客不租了留下一屋子垃圾,我们扣了押金,对方却要跟我们干架
03月31日2万阅读
9
绍兴人亲家之间是不是都不太来往?
04月01日2.2万阅读

10
1993年,我从舒城来到绍兴,从此再也没回头
04月03日1.5万阅读

11
奇葩小区运河人家,回趟家要收两次费
04月03日1.3万阅读

12
航拍苏宁广场外场进度(续)
04月05日5734阅读

13
同心楼的面真难吃!
04月04日9730阅读

14
《近期,由于肉价持续下跌,同心楼拟调低售价》删帖说明
03月31日9088阅读

15
我在自己亲妈那里没有感受到的母爱在婆婆那里感受到了
04月04日1.3万阅读
16
我发现现在的00后自尊心都蛮强
04月03日1万阅读
17
绍兴2025年,地铁客流强度0.2
04月02日7999阅读

18
或将继续上涨!绍兴油价调整通知
04月02日1.4万阅读

19
当年大雪走几十里路不算苦,如今为何怕走路?
04月04日8932阅读
20
绍兴植物园又回来了?
04月01日1.4万阅读

我来说两句...







