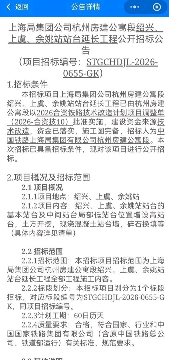
前两天在绍兴站乘火车听绍兴站的站务说,铁路绍兴站5月份要对绍兴站的站台进行升级改造,今天看到相关“招标公司”已经在网上贴出来了。
盼绍兴站的站台 改造好后,因车体升级后,跨越绍兴站的武昌~宁波车、郑州~宁波车和济南~宁波车恢复在绍兴站办客

网友评论
坐墙头吃瓜前天 15:41绍兴
为什么呢
冲哥前天 16:50浙江
乘坐普铁的人多起来了
穿越历史的瞬间前天 21:31绍兴
回 1楼(坐墙头吃瓜) 的帖子 坐墙头吃瓜:为什么呢(2026-04-03 15:41)
桶长编组18节 站台不足
jiupiniu2012今天 14:33绍兴
要改造60天? 不会这么久吧
老青蛙今天 15:53绍兴
回 第1楼(坐墙头吃瓜)的帖子 坐墙头吃瓜:为什么呢 (2026-04-03 15:41)
CR200J长度一般在460米左右,现绍兴(上虞、余姚)的站台长度不够。
正在热议
1
忘记带伞,老公让我打车,爸爸却立马来接我下班
03月31日3.5万阅读

2
诸暨人为什么就是“诸暨人”?
04月03日1.6万阅读

3
绍兴嫁女儿,为什么要给女方酒席钱。
03月31日2.1万阅读

4
绍兴学校扫墓,该不该步行去烈士陵园?
04月03日1.3万阅读
5
环城河边好风光
04月04日3810阅读

6
老城区这么好的地方空置了…
04月02日2.4万阅读

7
租客不租了留下一屋子垃圾,我们扣了押金,对方却要跟我们干架
03月31日2万阅读
8
绍兴人亲家之间是不是都不太来往?
04月01日2.2万阅读

9
我感觉00后开始生活就过的非常舒服了啊
03月30日2.5万阅读
10
1993年,我从舒城来到绍兴,从此再也没回头
04月03日1.4万阅读

11
奇葩小区运河人家,回趟家要收两次费
04月03日1.1万阅读

12
《近期,由于肉价持续下跌,同心楼拟调低售价》删帖说明
03月31日8831阅读

13
我发现现在的00后自尊心都蛮强
04月03日9957阅读
14
或将继续上涨!绍兴油价调整通知
04月02日1.3万阅读

15
绍兴小伙刚结婚,为何宁愿付14万违约金也要退掉新房?
04月05日8900阅读

16
从来没看过一家店还没开业座位就已经预定满了
03月30日2万阅读

17
同心楼的面真难吃!
04月04日7029阅读

18
绍兴植物园又回来了?
04月01日1.4万阅读

19
学区房是买老城区的还是镜湖的
03月30日8808阅读
20
我在自己亲妈那里没有感受到的母爱在婆婆那里感受到了
04月04日1万阅读
我来说两句...







