就在昨天有网友爆料:
华舍街道华齐小区要拆迁了!
房屋征收公告已张贴!
从公告中我们可以看到,此次征收是因马宅池4号地块更新建设需要,根据规划用地范围和房屋实际状况,初步拟定房屋征收范围,东至后江沿众力桥延伸道路,南至原二厂公路,西至原丝织二厂已折迁地块,北至农田,现予以公告。?
网友补充说:“新一代拆二代马上诞生!“征收范围红线图也已公布,本次征收范围19096㎡。
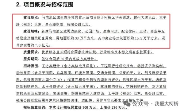
马宅池4号地块是绍兴柯桥区华舍街道正在推进的旧城改造项目,属于马宅池产城融合示范区的一部分。
NEWS马宅池片区
马宅池片区,东至越州大道、南至钱陶西路、西至鉴水中路、北至于越西路,规划面积4.5平方公里。
这里将迎来全方位的升级蜕变,新建公园广场、生态河坎、配套休闲、运动、商业等互动设施及相关配套用房,用地面积约38万㎡,其中商业等建面约16.2万㎡,建安费约7.3亿元。
从规划图中可以了解到,这里将建设一座集休闲文旅、高端商文化创意、生态居住等功能于一体的的绍兴“RBD”新城区(游憩商业区)。
https://mp.weixin.qq.com/s/MbOpkX_8amgUjiQJ0RQC3A





网友评论
bei19920125前天 18:51绍兴
又有一批富起来的人
正在热议
1
全国还有比越城区最差的卫生环境吗?
03月24日8099阅读

2
现在只有一种情况下的确不用买电车
03月23日3万阅读
3
加油站现状
03月22日2.5万阅读

4
给老丈人打工他却把工资打给我老婆
03月24日2.6万阅读
5
镜湖直江公园全是地笼!!
03月21日1.9万阅读

6
油价又要重回9元时代了,看来真的该买电车了
03月19日3.1万阅读

7
开货车撞上保时捷,绍兴男子看到维修单后傻眼了
03月22日1.9万阅读

8
加油站今天都排长队了
03月23日2万阅读

9
泡饭配乌干菜,最落胃。
03月23日1.3万阅读

10
勇闯马山夜市
03月20日1.9万阅读

11
绍兴大学新校徽LOGO正式亮相上墙
03月19日2.1万阅读

12
超市退场,红酒差价令人咋舌
03月20日1.9万阅读

13
苏宁广场再添三加实力能打店,目前整体招商层次仅次于银泰了
03月20日1.3万阅读

14
网上很火的城市排名
03月23日1.2万阅读

15
当年的猪草,如今都成了春日的春菜。
03月19日1.9万阅读

16
被山姆店大欺客了会员到期不在续费了
03月20日1.4万阅读

17
成绩,真的比孩子还重要吗?
03月24日8510阅读

18
目前这个政策,买双学区还是初中单学区?
03月19日2.2万阅读

19
大家退休后都做什么工作
03月19日1.3万阅读

20
绍兴大学的LOGO设计的不错
03月20日9146阅读

我来说两句...


收到打赏0.5元




