前些日子,看到新闻上播报,浙江某地政府在卖地,出让微小宅地,可以由个人买家单独或者合伙拍下,然后自己建房子,类似日本一户建,可以自由出租和买卖。
不用挤在鸽子楼里,可以有自己院子,还没有物业费,其中一块地135㎡卖了99万

真的?
绍兴的气候,一楼潮湿,顶楼蒸笼,建3层也只有一层宜居
你看错了吧,是被叫停了,新闻内容表达什么都能看反的
回 第2楼(tl907514)的帖子 tl907514:你看错了吧,是被叫停了,新闻内容表达什么都能看反的 (2026-03-11 10:47)
都卖很久了,只是外界不知道,大惊小怪
回 4楼(abcdef) 的帖子 abcdef:都卖很久了,只是外界不知道,大惊小怪(2026-03-11 11:12)
你把新闻出处拿出来,早就被叫停的东西还拿出来说事


回 6楼(tl907514) 的帖子 tl907514:你把新闻出处拿出来,早就被叫停的东西还拿出来说事(2026-03-11 11:15)
云南普洱市成功了
可以
回 8楼(abcdef) 的帖子 abcdef:云南普洱市成功了(2026-03-11 11:34)
你发帖不是说浙江某地吗,新闻呢?
回 8楼(abcdef) 的帖子 abcdef:云南普洱市成功了(2026-03-11 11:34)
成功了?不知道被叫停了?而且几年前的事情了还拿来当新闻说?
政府卖的地在哪里,你想买哪里的地?
回 第11楼(tl907514)的帖子 tl907514:成功了?不知道被叫停了?而且几年前的事情了还拿来当新闻说? (2026-03-11 11:43)
你说停就停了,证据呢,你个钢筋
回 2楼(改变体育馆主) 的帖子 改变体育馆主:府横街,蕺山街等一堆平房就是一户建,不为了学区谁买 绍兴的气候,一楼潮湿,顶楼蒸笼,建3层也只有一层宜居
(2026-03-11 10:37)
造二楼半。一楼停车,二楼住人,二楼半隔热。现在绍兴农村自己建房都这么造的。
前几年绍兴晚报报道过,越城区富盛?的某个村就有这种办法,上级允许的,外地农民也可以买
梦里啥都有。
135㎡卖了99万,我也会买。
发现答非所问、驴头不对马嘴。。
回 第13楼(abcdef)的帖子 abcdef:你说停就停了,证据呢,你个钢筋 (2026-03-11 13:20)

嘴硬没用?发地址出来看看啊
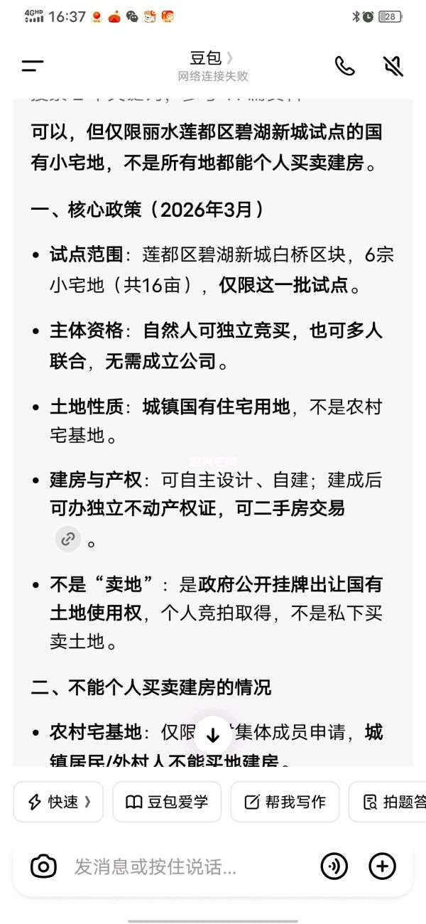
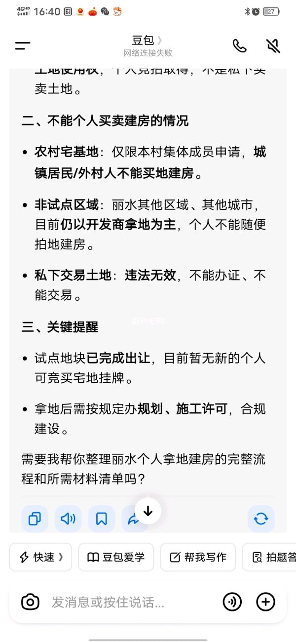
回 第19楼(tl907514)的帖子 tl907514:你什么都不懂就别来发假消息了,连个新闻出处都找不到就瞎说,除了嘴硬什么东西都拿不出来[图片] (2026-03-11 14:14)
这个女的思想是不正常的,因为她自己买不起商品房又想有房,只能看看这种自建房的新闻高潮一下
回 第19楼(tl907514)的帖子 tl907514:你什么都不懂就别来发假消息了,连个新闻出处都找不到就瞎说,除了嘴硬什么东西都拿不出来[图片] (2026-03-11 14:14)

回 第21楼(大靠子)的帖子 大靠子:这个女的思想是不正常的,因为她自己买不起商品房又想有房,只能看看这种自建房的新闻高潮一下 (2026-03-11 15:06)
天天狗叫,老光棍
回 第19楼(tl907514)的帖子 tl907514:你什么都不懂就别来发假消息了,连个新闻出处都找不到就瞎说,除了嘴硬什么东西都拿不出来[图片] (2026-03-11 14:14)
你不懂就别说
回 第19楼(tl907514)的帖子 tl907514:你什么都不懂就别来发假消息了,连个新闻出处都找不到就瞎说,除了嘴硬什么东西都拿不出来[图片] (2026-03-11 14:14)

回 第21楼(大靠子)的帖子 大靠子:这个女的思想是不正常的,因为她自己买不起商品房又想有房,只能看看这种自建房的新闻高潮一下 (2026-03-11 15:06)



回 第21楼(大靠子)的帖子 大靠子:这个女的思想是不正常的,因为她自己买不起商品房又想有房,只能看看这种自建房的新闻高潮一下 (2026-03-11 15:06)
你有啥,敢不敢晒房产证,还是房贷流水,我看你的实力
回 27楼(abcdef) 的帖子 abcdef: (2026-03-11 16:48)
你不是看新闻的吗,新闻放出来,别拿个网络链接都失败的豆包截图,你的智商是不是太低下了
回 第29楼(tl907514)的帖子 tl907514:你不是看新闻的吗,新闻放出来,别拿个网络链接都失败的豆包截图,你的智商是不是太低下了 (2026-03-11 16:53)
豆包才是权威,能够全网检索
回 第29楼(tl907514)的帖子 tl907514:你不是看新闻的吗,新闻放出来,别拿个网络链接都失败的豆包截图,你的智商是不是太低下了 (2026-03-11 16:53)
你一个人搞这么多小号,也是low爆
楼主买不起房子在yy呢
回 第32楼(太阳湾)的帖子 太阳湾:楼主买不起房子在yy呢 (2026-03-11 17:21)
你天天靠发帖赚钱我都懒得说你,前一天说儿子幼儿园,今天发帖女儿三十多岁,没有对象,天天故事会
回 第32楼(太阳湾)的帖子 太阳湾:楼主买不起房子在yy呢 (2026-03-11 17:21)
就知道你会来,你一个人搞三四个号累不累哦
回 第34楼(abcdef)的帖子 abcdef:就知道你会来,你一个人搞三四个号累不累哦 (2026-03-11 17:31)


回 第35楼(太阳湾)的帖子 太阳湾:我可没有那么多小号,你太看得起我了,我也希望那几个都是我的号都是高等级号,只能怪你这张嘴巴在e网树敌太多 (2026-03-11 17:37)
只能怪e网四千的人太多,你个老登,儿子五岁幼儿园都能叫你爷爷了,也好意思发帖
回 第37楼(abcdef)的帖子 abcdef:只能怪e网四千的人太多,你个老登,儿子五岁幼儿园都能叫你爷爷了,也好意思发帖 (2026-03-11 18:33)
所以我说你这嘴巴树敌太多,为什么这么多人都会喷你不喷别人
好忧伤,找工作找的心态都蹦了
女儿什么都好,就是不要结婚
我一个女同事说如果遇到真爱确实可以不要彩礼!

绍兴八旬老太诉苦:儿子拿走全部拆迁款,却对我不闻不问

镜湖房子闲置率很高

可恶的AI导致我朋友失业了
亲情越来越淡了
路上大部分电车为什么开的这么慢?

现在的女性有个很有意思的现象
苏宁广场屋顶花园

老头乐无处不在

明天,或迎来本年度飙升!绍兴车主周末记得提前加油

给中小学学生减负的具体落实政策来了

外卖的处罚力度不够大

单位里好几个不结婚不生育的也沾光过妇女节?
好学生也有烦恼
发票抽奖活动大奖出来了

鲁迅笔下的社戏到如今是不是已经绝迹了?

离婚,财产怎么分?
说说地铁的座位








