刚刚,绍兴大学,原校名已撤!
再见,绍兴文理学院!从昨天下午3点多开始,就不断有网友向绍兴头条小编爆料说:绍兴文理学院南山校区,校门口的原校名已经在拆卸了。
今早绍兴头条小编再到现场的时候,看到南山校区的校名已经拆除完毕,一下子看到还有点不习惯了。不过其他几个校区大门口还没开始拆除,不过估计也快了。
对此有不少市民感慨,手机里的老照片,好像瞬间有了意义。还有不少人打算赶紧去打卡留作纪念。还有人期待新的绍兴大学会是什么样子的,是啥字体。
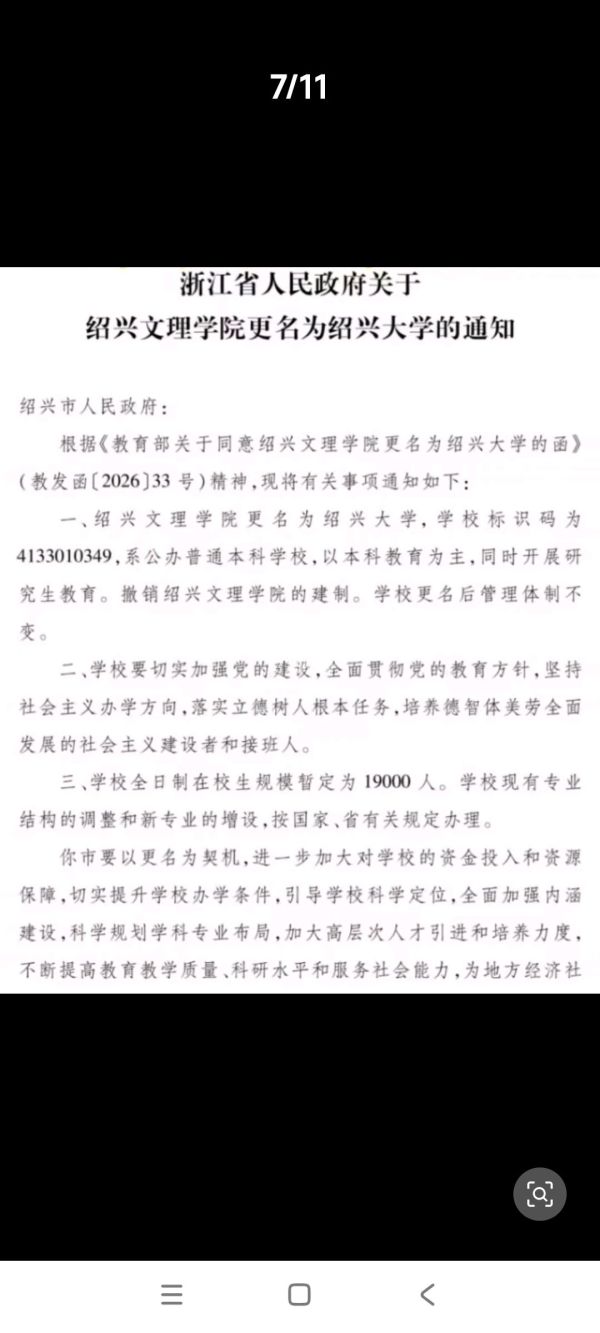
据小编了解到,绍兴大学正式改名的确已经快了。就在2月底,省政府已经正式下达了关于绍兴文理学院更名为绍兴大学的通知。
此外,在事业单位登记管理平台,绍兴文理学院已经变成为绍兴大学。同时在天眼查等平台也可以看到已经同步变更完毕了!
一位文理校友向小编说:再见,是为了更好地相见;告别,是为了更高地出发。愿母校薪火相传,越办越强,续写古城绍兴的教育新篇!
再见,绍兴文理学院!你好,绍兴大学!
https://mp.weixin.qq.com/s/RiAGEvJAYxum7qo8yjYasg






网友评论
绍兴e子昨天 20:05绍兴
城南大道那个像寺庙山门的上面,鎏金的校名还没撤下
热心群众昨天 21:37绍兴



bart1984今天 09:42绍兴
记得当初读书的时候就申请了,这次终于成功了,转眼就20多年过去了,不容易啊!希望母校原来越好!
正在热议
1
结婚两年了的苦衷
03月02日6.9万阅读

2
赚钱难不难
02月28日3.4万阅读

3
无奈
03月04日4.7万阅读
4
40岁以下如果开的不是电车基本上就是不上进的表现
03月03日2.7万阅读

5
39岁 离异带娃还有必要再找吗
03月01日2.4万阅读
6
马年起势,苏宁广场晚上加班施工。
03月03日1.6万阅读

7
怎么回事,年都过了,租房的人却很少
03月03日3.6万阅读
8
客房想改衣帽间,婆婆却极力反对,真烦
02月28日2.1万阅读
9
麦糊烧——藏在外婆烟火里的童年
03月01日1.2万阅读

10
“绍兴人免费游绍兴”政策取消了吗?
02月28日2.7万阅读

11
你会花2000元供养车神菩萨吗?
02月27日1.7万阅读

12
绍兴车主怒了!19.6万买二手理想车,除夕夜剐蹭没人管
03月03日2万阅读

13
绍兴山姆为了不让顾客参与发票抽奖,也是想尽办法!
03月03日1.9万阅读

14
现在的老人不是自己想不通而是没办法啊
03月02日1.8万阅读

15
幼儿园学费真的太贵了
03月02日2.1万阅读

16
养一个小孩出生到23岁要花多少钱?
03月03日1.1万阅读
17
公共停车位变刁民专用位!
03月03日1.3万阅读

18
其实大部分的年轻人都是不适合有娃的
02月28日1.3万阅读
19
路过一家婚纱店,感慨万千
02月28日1.4万阅读

20
为什么这么多车不愿意去办ETC?
02月26日1.5万阅读

我来说两句...







