近日,金家道地区块房屋市场化搬迁(收购)项目公告已经张贴,市场化搬迁(收购)项目范围图及金家道地区块房屋市场化搬迁(收购)项目实施方案也公布了。首先让我们来看一看:
? ??为加快活力城有机更新,改善金家道地区块功能风貌提升,现将启动金家道地区块房屋市场化搬迁(收购)项目,予以公告。
一、本次项目采取市场化搬迁(收购)模式,3层及3层以上且为多产权多住户的房屋,须以“幢”为单位,在100%住户完成签约后,该幢搬迁(收购)协议统一生效;其他房屋以“小片区”为网格单位,其搬迁(收购)协议自签约之日起生效,具体网格单位以签约前公布清单为准。
? ?二、市场化搬迁(收购)项目范围:本次市场化搬迁(收购)项目的房屋东至解放街,西至江东路,北至龙山路,总户数约241户。具体范围详见市场化搬迁(收购)项目范围图(附件1)。
从图中可以看到,涂全黑的就是要拆的。
本次也有三种方式补偿,货币、产权置换及房票,安置房分别是城东的春辰嘉园、城南(梁辰嘉园、华辰嘉园)、城北的求是家园和城西鸿雁未来社区的璟鸿府。
之前金家道地房屋征收服务采购正在招标中,招标完成后将会迎来项目的征收工作。
? ? 一、项目概况
1.项目名称:街道金家道地房屋征收服务采购。
2.项目地点:本次市场化搬迁项目的房屋东至解放街,西至江东路,北至龙山路。
3.所涉房屋建筑面积:总户数约262户,总建筑面积约2.8万方。
4.质量要求:优质服务。
5.本项目总价包干,报价应包含项目所需全部服务,不得缺漏,是履行合同的最终价格(即人员的工资福利、员工五险费(养老保险、医疗保险、失业保险、工伤保险、生育保险)、交通费、设备和设施费、管理费、税费等一切税金和费用)。报价为供应商所能承受的最低、最终报价,供应商不得再要求追加任何费用。
金家道地片区更新也是在今年百官街道的主要建设项目。? ? 小编在今年上虞“两会”视频节选了全力以赴提能级、缩差距,打造强城兴村融合新样板中的片段,其中提到了推进金家道地改造提升,实施片区更新10万平方米以上。
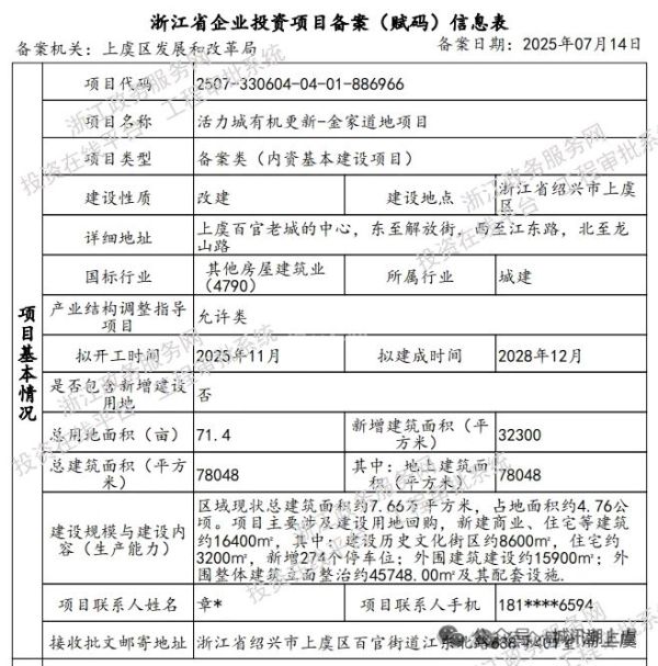
对于金家道地的改造提升,去年就已经提出来了,根据备案信息显示:区域现状总建筑面积约7.66万平方米,占地面积约4.76公 顷。项目主要涉及建设用地回购,新建商业、住宅等建筑 约16400㎡,其中:建设历史文化街区约8600㎡,住宅约 3200㎡,新增274个停车位;外围建筑建设约15900㎡;外 围整体建筑立面整治约45748.00㎡及其配套设施.拟开工时间是2025年11月,拟建成时间是2028年12月,总投资5.81亿元。
金家道地窝在城市中,四周被大楼围在居中,到过现场的都知道,这里的房屋不是很高,平屋和二楼的居多,而且排列也不规则,道路较小,房屋密度高。
? 金家道地是上虞百官街道内典型的老旧居住区,其中有越地传统特色的台门建筑,目前地块内建筑较为老旧,已无法满足居住者日益增长的生活需求。
随着收购项目公告的张贴发布,让金家道地的居民了解征收内容与实施方案,从而来选择适合自家的补偿方式,也为更好地完成项目征收而铺垫。
https://mp.weixin.qq.com/s/7Syb7cx2HRtXyZIa1E_PaQ






赚钱难不难

结婚两年了的苦衷

绍兴稽东俞谢骆村谢村钟某木的儿子钟某祥婚内出轨按摩女,家暴妻子

新婚第一年就吵架不断,就我这样吗?
干了十年,工资还是4k,上万的工作都在哪找的?

40岁以下如果开的不是电车基本上就是不上进的表现
39岁 离异带娃还有必要再找吗
老公生不了孩子,我该怎么办?
步梯小区楼道里抽烟,咋了?
客房想改衣帽间,婆婆却极力反对,真烦
做寿全村发零食红包,是传统还是负担?

麦糊烧——藏在外婆烟火里的童年

“绍兴人免费游绍兴”政策取消了吗?

三口之家,男生,家庭存款几十个w在绍兴什么水平?

你会花2000元供养车神菩萨吗?

工资涨了,日子却更难了,这正常吗?

现在的老人不是自己想不通而是没办法啊

其实大部分的年轻人都是不适合有娃的
路过一家婚纱店,感慨万千

幼儿园学费真的太贵了


收到打赏0.5元




