小区业委会选举程序不透明”“新当选的委员长期拖欠物业费”“新的物业公司‘带病入场’”……
近日,绍兴越城区天镜南苑小区内争议不断,部分业主对刚刚换届的业委会及新入驻的物业公司提出多项质疑。尤其是“先缴物业费、再办停车登记”的捆绑式停车规则公布后,更是彻底点燃了矛盾,导致邻里纠纷频发(详见《绍兴一小区换新物业!这波操作让业主很不满》)。
面对这一局面,辖区街道紧急介入协调,责令立即整改引发众怒的停车方案,同时对业委会选举的合法性启动核查。一场围绕程序公正、成员资格与物业信任的社区治理风波,等待进一步的化解。
事情过去几天了,有没有新进展?越牛新闻记者对此事,进行了追踪。
?
业主质疑:
选举、欠费与“带病”入驻引风波
当天,越牛新闻记者在小区内遇到几位业主,他们把问题聚焦在业委会选举的程序上。
“选举前根本没开业主大会,很多邻居压根不知道这事。”业主代表李女士告诉记者,他们强烈要求业委会“公开所有选举资料与影像”,以验证其合法性。
除了选举程序,新业委会成员的自身资格也成为矛盾的焦点。采访时,有业主向记者出示了由前任“如家物业”发出的催款函,指称其中五名委员(包括业委会主任张樱樱)长期未缴纳物业费。“自己都不缴费,怎么有资格管理大家?”业主的质疑直接而尖锐。
然而,风波并未止步于业委会内部。2025年9月底新业委会成立后,迅速启动物业更换程序,引入“浙江鑫煌物业服务有限公司”(以下简称鑫煌物业),这一决定也引发了新的“信任危机”。
有细心业主查证发现,该公司早在2017年7月就曾被柯桥区住建局登报通报,因消防违法行为被责令停止在当地承接新项目。“柯桥不让进,就能来越城吗?”业主的质疑声十分犀利。
?
更让业主们“炸锅”的是鑫煌物业的新停车规:将以往免费登记改为“一户限免两车”,且流程繁琐,并规定需缴清当年物业费方能办理。“现在邻里关系很紧张,经常有人吵架。”多位业主证实,近期小区因纠纷月均报警数达40余次。
业委会回应:
强调程序合规,澄清资质与谣言
面对连番质疑,业委会主任张樱樱接受越牛新闻记者采访,逐一进行了回应。
关于选举程序,她强调整个过程合规透明:“整个选举流程都按照‘公开、透明、合规’的原则开展,选举结果也在小区宣传栏进行了公示。”
?
?
?
天镜南苑小区业委会选举上门、唱票、公示照片(图片由受访者提供)
针对“业委会成员长期欠缴物业费”的说法,张樱樱予以否认:“我个人的物业费已缴至2024年中旬,后续因如家物业退场等客观原因有所延误,但今年的费用我已结清。”她向记者出示了缴费凭证。
一乛
张樱樱物业费缴费凭证(图片由受访者提供)
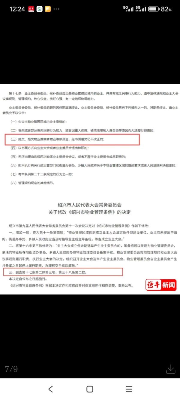
那么,欠缴物业费的业主是否有资格参选业委会成员?除了澄清自身情况,张樱樱更援引了法规依据。记者查询证实,全国人大常委会法工委在2021年明确指出,业主参选业委会的资格应基于其业主身份,拖欠物业费属于民事违约行为,地方性法规不得以此限制参选资格。为此,《绍兴市物业管理条例》在2023年修正时,已删除了原有相关规定,使条例与上位法保持一致。
记者查询到的《绍兴市物业管理条例》
对于引入鑫煌物业的争议,张樱樱解释说是通过浙江招标平台公开选聘的。“该公司中标后,业委会成员对其进行过资格审查。”她承认其曾有处罚记录,但强调“其已完成整改、恢复资质”。
1
记者在采招网上查询到的天镜南苑物业招标信息和招标结果公示
除了回应业主们的质疑,张樱樱对网络上的攻击感到无奈:“有人说业委会每人拿年薪五万,这纯属谣言”。她已就此向街道社区要求澄清。
街道现场督办:
核查程序,责令立改停车方案
为化解愈演愈烈的矛盾,绍兴越城区城南街道于1月19日邀请辖区派出所、业委会及业主代表组织召开协调会。会上,城南街道纪委书记徐涛在听取各方陈述后,提出了两点明确处理意见。
首先,针对业委会合法性质疑,他表示“街道物管科及社区接受业主反映,由相关部门核查选举流程”;其次,对于争议最大的停车方案,他要求“须立即调整”,具体包括“简化手续、取消复杂核查”等流程,在“一户限免两车”的同时,对第三、第四辆车给予优惠,并考虑延长免费时长。
徐涛最后严肃强调:“物业公司必须保留,物业费也应正常缴纳。至于是否重新选举业委会或更换物业,一切须依法推进。”这为后续处理划定了法律与秩序的底线。
会后,业委会主任张樱樱向记者表示,将连夜商定新停车方案细则并告知全体业主。
截至发稿,小区新的停车方案已正式公布。
天镜南苑新旧两版停车方案对比
业委会能否重获信任,新物业能否平稳履职,这场风波是走向和解还是再生波澜,仍有待观察。越牛新闻将持续关注事件进展。
http://m.shaoxing.com.cn/p/3407321.html







不是谁吵吵谁发帖就谁有理。
有很多人就是既要物业来管理卫生做好设施维修消防维护车位建设……,又可以借着这不行那不好的由头不交物业费。
青菜萝卜,各有所爱各的说法。
100平一年的物业费才300多元,那些不肯交物业费的杂碎们真***简直就不是人,我们江家溇公寓东西区,物业费6毛7毛还是8毛一平米?因为实在太少了,我们也忽略不计。两套房子, 180多平米,一年也就一千六七百,据我所知,江家溇公寓没有一户拖欠物业费的,包括外来相当一部分从村民手中购买的,以我这单元4楼40平米的凤凰村70多岁的老先生为例,没有欠过物业费一毛钱。那些拖欠物业费的王八羔子们,脸皮厚的可以开坦克,真不要脸!!!!
要查查业委会主任怎么选出来的,太作假,太腐败,
正常的物业费是应该交的,如果没有物业管理,小区的环境就不成样子了。
不知道这位记者朋友,有没有要求张大主任出示一下2024年前的缴费凭证呢,正常业主是不可能把十年来的所有凭证全部抹干净的,对吧
真的搞不懂女的为什么喜欢回娘家去。
油车将成为旧工业时代最后的产物,新智能工业时代的见证者

因为过年不买新衣服,我跟老公一家大吵一架
绍兴传统文化?药渣倒大路!

山姆超市这个人流量

柯桥永辉超市一老太在扶梯处摔倒,无人敢扶!

苏宁广场金标LOG和内外电子大屏开始安装

大商场里的卫生间标识,一位大爷看了半天说看不懂

如果啥工作不做光炒股可以养家吗?
小区成动物园了!

波司登一件羽绒服两千多大家舍得买吗
在老外公司上班,老外在我办公的上方装了一个摄像头,360°无死角高清的
你是怎么过腊八节的呢?快来评论区一起分享吧~

国营绍兴啤酒厂

婆家和娘家的过年伙食一样吗?
羡慕!绍兴一小区给业主发红包,每户300元

安置小区里,电车充电倒也真是个麻烦事
金价疯掉了

江南的冷,才是真的冷......

市妇保院门口车速不快怎么会出这么严重的车祸?








