

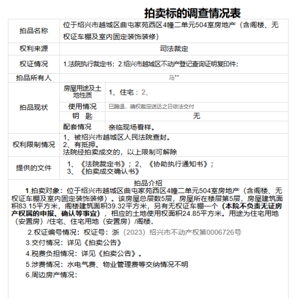
各位E网友们怎么看?
网友评论
时代少年昨天 15:55绍兴
56万还是55起拍的
这个房子我也喜欢咯
这个房子我也喜欢咯
小顽童周不通昨天 15:59北京
4幢还好,走楼梯的。年纪大了走5楼有点吃不消。不过相比于后面的7幢8幢高层,那要好多了,唉,这种小区一言难尽。
塔琪福昨天 16:00浙江
溢价这么高
wx47781昨天 16:05绍兴
回 1楼(时代少年) 的帖子 时代少年:56万还是55起拍的 这个房子我也喜欢咯(2026-01-09 15:55)
但不可能这么低的呢
wx47781昨天 16:06绍兴
回 2楼(小顽童周不通) 的帖子 小顽童周不通:4幢还好,走楼梯的。年纪大了走5楼有点吃不消。不过相比于后面的7幢8幢高层,那要好多了,唉,这种小区一言难尽。(2026-01-09 15:59)
安置房是这样的。
wx47781昨天 16:06绍兴
回 3楼(塔琪福) 的帖子 塔琪福:溢价这么高(2026-01-09 16:00)
是的,两家疯狂加价
wb32831昨天 16:35绍兴
加部电梯就是核心地段洋房
小顽童周不通昨天 16:40北京
回 第5楼(wx47781)的帖子 wx47781:安置房是这样的。 (2026-01-09 16:06)
这小区离高架和地铁站都近,后面两百米就是小学,读书也方便。不足之处就是前面围墙外就是工职学院的操场,有点吵。
越城古冬66昨天 16:42绍兴
价格还可以
tjm3366昨天 16:42绍兴
存在即合理
雨中爱情昨天 17:05绍兴
能拍这样很不错了 估计上头了
lubinpp昨天 17:07绍兴
回 第11楼(雨中爱情)的帖子 雨中爱情:能拍这样很不错了 估计上头了 (2026-01-09 17:05)
2020年那一波曲屯拍卖还要上头,人山人海
小顽童周不通昨天 17:30北京
回 第12楼(lubinpp)的帖子 lubinpp:2020年那一波曲屯拍卖还要上头,人山人海 (2026-01-09 17:07)
2020年那一波,起拍价多数八千,成交价多在一万四五,
正在热议
1
初中生太辛苦了
01月06日3.8万阅读

2
刚生完孩子想离婚,求助孩子跟房子的分配问题
01月05日1.7万阅读

3
绍兴E网的徽章我也收到了,感谢!
01月04日5992阅读

4
生病住院了有必要让亲戚知道吗?不说嘛以后知道了总说你们没说,说了嘛又好
01月05日1.7万阅读

5
龙山高级中学来了
01月04日3.1万阅读

6
2025年电费账单出炉,大家呢?
01月07日1.6万阅读

7
女人的脑回路
01月06日2万阅读
8
高中生一天17小时+的学习时间!!
01月07日1.5万阅读

9
整个绍兴城的人都在这里了!
01月03日2.3万阅读

10
绍兴一楼盘销售承诺买房就送72万黄金,购房者称未兑现
01月04日1.6万阅读

11
吃饭前非要拍照发朋友圈的人真的挺无语的!
01月06日1.4万阅读

12
现在的年轻人办酒应该带头把龙虾抛弃掉
01月08日2.1万阅读

13
体制内有没有降薪?
01月06日2.6万阅读
14
过年亲家叫吃饭一定要去吃吗?
01月04日2.1万阅读
15
外来务工人的居住环境
01月06日1.6万阅读

16
年糕软的不能浸水,未待晾干就开裂了。
01月05日1.1万阅读

17
偷菜
01月09日1.1万阅读

18
渴望衰老退休的80后
01月04日1.4万阅读
19
你们说~
01月06日1万阅读
20
想请问各位家里有没有这样的规矩:第一勺饭不能盛碗里,要放旁边?
01月09日7323阅读

我来说两句...


收到打赏0.5元




