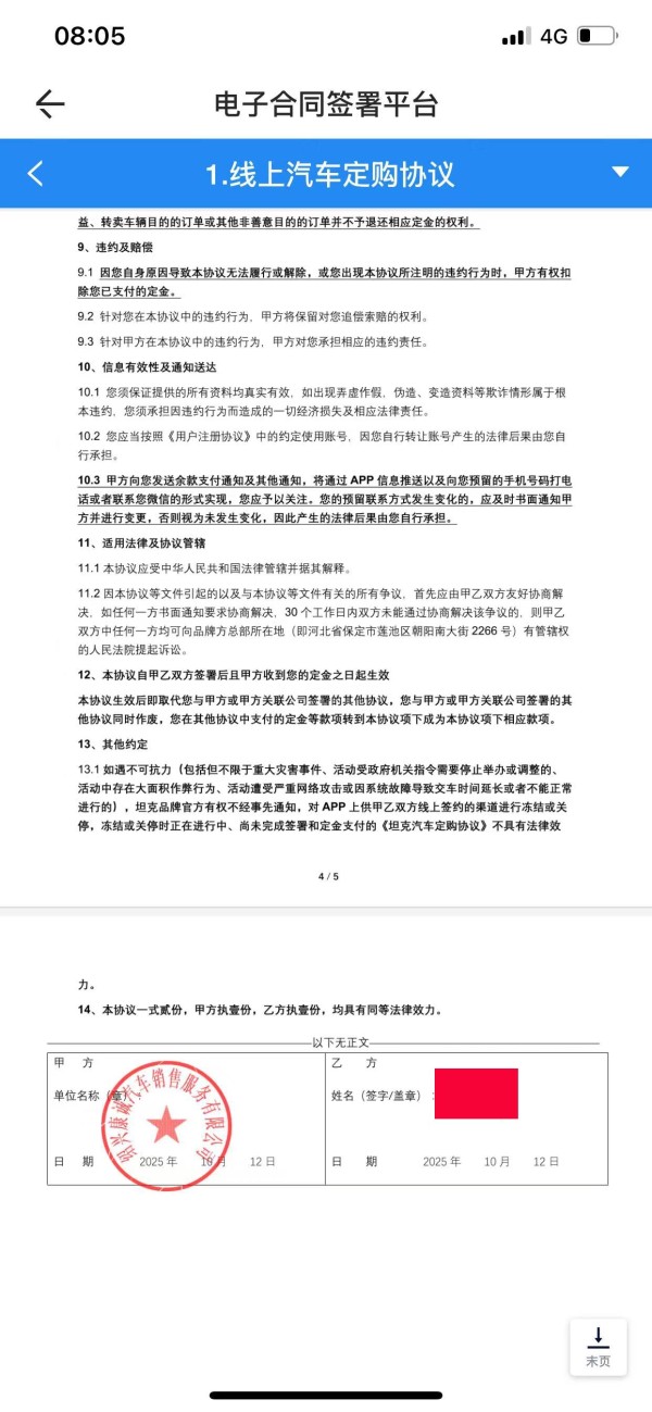
本人今年(2025年10月12日)在绍兴市柯桥区康诚坦克专营店,准备购买一车坦克500hi4t(图片有下单记录)






第二天10月13日,我通用微信告诉他们我不想买了,他们就不给退,我问为什么,不是72小时都可以退吗?他们说你已经锁单了,不能退(真的一脸慒)从此开始走上维权之路,多次打了厂家电话,把自己购买经历详细说明,当时还天真的以为厂家会根据我的诉求给予公平处理,我有证据证明,我不会去锁单也不可能这个时候去锁单1、从下单到锁单,中间只有几分钟时间(app上有记录),正常普通消费者买一个30多万的车,不可能不考虑清楚2、本人买车是需要贷款,贷款前最起码要确认征信能不能贷,我不可能在征信没查清楚之前就锁单3、如果厂家还不相信,可以让4S店提供当天在店里购买车的监控视频(4s店多次沟通不提供)4、大部分消费者都是第一次使用长城app,谁能在短短几分钟能搞清楚下单和锁单的区别当我上诉理由多次和厂家说明,得不到任何解决!!!一直在踢皮球让我去找4S店,如此让人寒心,我也是从是信任长城汽车到彻底失望!
目前我打了12345投诉,还在等待结果,如果得不到解决,我将会继续维权,
我之所以把这个经历写下来,希望给购买长城汽车的消费者多留个心眼,不要掉进这个坑里面,
另外,也希望长城公司,把锁单这个操作的漏洞堵上(比如:增加签字确认或者人脸识别),不要被别有用心的人钻了漏洞
本人可以为以上本人所说的承担法律责任!
成年人要为自己的错误买单。
你啥都没考虑清楚,就交了订金,怪谁?这车又不是今天不订明天就买不到了,花钱买教训
30几万的东西,你竟然敢把手机给别人操作
买任何东西,只要别交钱,不签字,你就是大爷
这个教训我觉得你自己留着吧,,正常人一般不会用的到。
谁知道是不是你自己锁的,监控除了能看到销售在用你的手机,还能看到手机上的操作画面?
被套路了
,这个只能怪你自己了。
PS,我觉得300不错,准备去买。
贷款买车何苦哦,没钱买什么坦克500,你有30万块钱,大众高尔夫就是你的人生极限
假装大尾巴狼了
站在4s角度,这种叫好不叫卖的车,能送出一辆是一辆,怎么可能给你退,而且是你自己的责任为主。
一直很好奇,到底是什么样的魅力,吸引你去贷款买一台30多万的长城SUV,而且半天就变卦了。
这个车这么好吗?光听名字就喜欢不起来,坦克,长城汽车,之前都是皮卡车摇身一变成新势力了。
3000不要了吧
订金不是定金,能协商退的,但不清楚的这价能买一辆普拉多了,够你折腾的好车,为何会选择这个呢,毕竟口碑明明白白在。
年轻人,你的消费实力不允许你这么随心所欲的买买买。
幸好现在还只是几千块订金的事情。
如果是其他的人生大事,你是否也这么冲动?
就当叫人生学费了吧。学会成长。
想牌面有没实力
坦克油老虎买得起开不起
回 4楼(小雄哥) 的帖子 小雄哥:买任何东西,只要别交钱,不签字,你就是大爷(2025-11-07 11:26)
是这个理
还贷款买30几万的车?没实力就不要充胖子了
回 第13楼(alimama)的帖子 alimama:一直很好奇,到底是什么样的魅力,吸引你去贷款买一台30多万的长城SUV,而且半天就变卦了。 (2025-11-07 12:14)
准备浪迹天涯自驾318。
我就问支付密码总是你自己输的吧?
之前某网红车,不也是有犹豫期,但锁定单就不能改了;好多为了在朋友圈截图装的,在那边喊冤;
然后清楚明白告诉大家锁单就不能更改了
苦4S店骚操作久矣,就没能整治下吗, 很多给品牌的坏印象就是这种销售阶段销售的不厚道来的
买车意向阶段别付订金定金啥的,准备买车阶段,定金合同签字金融签字上牌前手续什么都在同一天的同一时间搞定,夜长梦多,销售的话也就听听,要么你就跟他说我要录个音
这说的。。。。。都有不对的
那么楼主你不清楚自己是否锁单?这么关键的操作?
这种买车,你直接下载个app,买一下不就好了,就像淘宝购物一样,干嘛通过其他店面来买,给他们赚差价。
成年人办事得脚踏实地
回 第30楼(沧海一粟春)的帖子 沧海一粟春:成年人办事得脚踏实地 (2025-11-07 15:19)
这教训太惨痛了
收入不高 真的没必要买坦克500的,这款车据说耗油不小的,尤其你还要贷款,没必要, 不过你只要找出能证明72小时内能重大误解取消合同的理由就可以了,去起诉吧,因为销售员说过可以取消的 不过你要留个心眼,买车要拍视频 录音等等, 我现在买房买车 只要超过50万的 我都会带上摄像工具,以免扯皮,哪怕去政府那办事我也会带上 ,而且表明了跟对方说明,怕后期忘记就录音录像,不涉及肖像 就好了!!!
回 第29楼(tl9723121)的帖子 tl9723121:这种买车,你直接下载个app,买一下不就好了,就像淘宝购物一样,干嘛通过其他店面来买,给他们赚差价。 (2025-11-07 15:18)
又想便宜又想立牌坊呗
这车怕买不到???
成年人买东西还那么冲动?还是价值几十万的那种!
买车不是跟厂家签合同, 厂家会理你才怪
楼主就错在两个地方,1,不该让别人操作,2,没有约定可以退款的合同或者其他录音、聊天记录之类的证明
任何事情都得量力而行
订金能退,你锁单了怪谁对吧
冲动是魔鬼
我们小区有一辆坦克300,那塑料感满满
法律依据
《中华人民共和国民法典》第五百八十六条【定金合同】
“当事人可以约定一方向对方给付定金作为债权的担保。定金合同自实际交付定金时成立。定金的数额由当事人约定;但是,不得超过主合同标的额百分之二十,超过部分不产生定金的效力。实际交付的定金数额多于或者少于约定数额的,视为变更约定的定金数额。”
适用解释:该条款明确了“定金”的担保性质。您支付的“订金”若被认定为“定金”,则其核心功能是担保合同的履行。如果合同明确约定了72小时内可退,那么该约定应被视为对“定金”罚则的例外规定,即在此期限内,您无需承担违约责任,有权要求返还。
《中华人民共和国民法典》第四百九十六条【格式条款】
“格式条款是当事人为了重复使用而预先拟定,并在订立合同时未与对方协商的条款。采用格式条款订立合同的,提供格式条款的一方应当遵循公平原则确定当事人之间的权利和义务,并采取合理的方式提示对方注意免除或者减轻其责任等与对方有重大利害关系的条款,按照对方的要求,对该条款予以说明。提供格式条款的一方未履行提示或者说明义务,致使对方没有注意或者理解与其有重大利害关系的条款的,对方可以主张该条款不成为合同的内容。”
适用解释:合同中的“锁单”环节很可能属于经营者单方面制定的格式条款。该条款若在您不知情或未充分理解的情况下,限制了您在72小时内退订金的权利,则属于与您有重大利害关系的条款。经营者若未履行合理的提示和说明义务,您有权主张该“锁单”条款不成为合同内容。
《中华人民共和国民法典》第四百九十七条【格式条款无效】
“有下列情形之一的,该格式条款无效:(一)具有本法第一编第六章第三节和本法第五百零六条规定的无效情形;(二)提供格式条款一方不合理地免除或者减轻其责任、加重对方责任、限制对方主要权利;(三)提供格式条款一方排除对方主要权利。”
适用解释:如果“锁单”环节的设置,实质上导致您在72小时内无法行使退款权利,这属于“不合理地限制对方主要权利”的情形,该条款可能因违反公平原则而归于无效。
案件情况分析
“锁单”环节的性质:该环节的本质是经营者设置的一个程序性障碍,其目的是在形式上满足“72小时可退”的承诺,但在实际操作中通过技术或流程手段阻止您行使该权利。这构成了对合同核心条款(退款期限)的实质性变更,属于典型的“套路”行为。
是否违反合同:合同明确约定了72小时内可退订金,这是经营者对您的承诺。而“锁单”环节的存在,使得您无法在承诺的期限内实现退款,这直接违反了合同的约定,构成了违约。
是否构成“套路”:是的,这极有可能构成“套路”。经营者通过设置一个不合理的、隐蔽的程序(锁单),使得表面上的承诺(72小时退款)在实践中难以实现,其目的在于诱导您支付款项后,再利用程序障碍阻止您行使退款权,从而占有您的资金。
结论与应对策略
结论:合同中的“锁单”环节极有可能构成对您合法权益的侵害,属于违反合同约定的行为,存在被“套路”的嫌疑。
行动建议:
固定证据:这是维权的基础。请务必保存好合同原件、付款凭证、与销售或客服人员关于“72小时可退”及“锁单”环节的所有沟通记录(微信聊天记录、短信、邮件、录音录像等)。
正式交涉:首先与经营者进行正式沟通,明确指出其“锁单”环节违反了合同约定,要求其立即解除“锁单”并退还订金。保留好所有沟通记录。
行政投诉:若交涉无果,应立即向市场监督管理部门(拨打12315热线或通过其官方网站、APP投诉)或住建部门(如涉及房产交易)进行投诉举报,提供您收集的证据,陈述经营者利用“锁单”环节设置退款障碍的事实。
司法途径:如行政投诉无法解决问题,您可以考虑向人民法院提起诉讼,主张经营者违约,要求其返还订金并承担相应的违约责任。
风险提示:在维权过程中,请保持冷静、理性的态度,依法有据地主张权利。鉴于此类纠纷涉及格式条款的解释和消费者权益保护,您的诉求获得支持的可能性较大。
回 第19楼(泛话搜西)的帖子 泛话搜西:坦克油老虎买得起开不起 (2025-11-07 13:21)
这车可以用电
有道理,应该录音的
3000还是买个教训,前几年我3万租店面都被骗了,买个教训吧
如果是自己的钱,有33W现在可以拿下高配汉兰达或者低配普拉多,脑子真是好东西,就像现在哪些买了粗粮保时米的,有几个能零百加速4秒的。
买车的正确流程是1:想好预选几辆车。2:试驾试乘这几辆车。3:选定其中的一辆车,然后询价该车的几家4s店。4:价格谈妥全款一次性拿下。注意:别贷款!别贷款!别贷款!重要的说3遍。
然后呢,30多万没了?
按理说3000定金到不高,毕竟30多万车价,赶快把录像拷出来,锁单时间如果手机别人拿着乱点,那就应该退你,如果自己点就算了,买个教训,录像机有时间的
回 13楼(alimama) 的帖子 alimama:一直很好奇,到底是什么样的魅力,吸引你去贷款买一台30多万的长城SUV,而且半天就变卦了。(2025-11-07 12:14)
同样好奇
我也是他家买的,也是支付的定金,但是锁单是提车的时候才点的,这么大的支出一定要研究清楚合同规则再进行操作。
楼主去哪了?
买过三辆车,从不下定金。咬定不下定金,想好后有现车就买,没有拉倒。
套路多的很
小孩玩大人手机游戏充值3000都很难拿回来,更何况你两个大人玩手机了
回 13楼(alimama) 的帖子 alimama:一直很好奇,到底是什么样的魅力,吸引你去贷款买一台30多万的长城SUV,而且半天就变卦了。(2025-11-07 12:14)
美女销售嘴甜啊
回 22楼(橡树) 的帖子 橡树:准备浪迹天涯自驾318。(2025-11-07 13:44)
半路会不会又货款加油???
好不容易来了个买主,哈哈!
回 14楼(绿番茄) 的帖子 绿番茄:这个车这么好吗?光听名字就喜欢不起来,坦克,长城汽车,之前都是皮卡车摇身一变成新势力了。(2025-11-07 12:18)
还油耗很大
我发现有些亲戚,真的很虚伪
绍兴世茂广场一代人的记忆(11月29日)拍卖

20年的朋友因借钱形同陌路

绍兴金帝银泰城永辉新开了,人挤人

有没有发现编外招聘最低要求也是本科起步了

现在年轻女性结婚的是真晚啊
想说说关于老小区的房屋寿命
2026年读初一,买房还是借读(元培中学)
这个世界真的很烂。

要学会砍价
绍兴学区房的走向到底如何?好迷茫
绍兴柯桥中介涉嫌欺诈+部门推诿!购房者维权无门,难道只能认亏?

有被气到!去菜场买了一斤虾,去掉袋子和水只剩六两多?!

绍兴柯桥购买坦克500的惨痛教训

教育部最新部署,为中小学教师减负

有没有发现现在的蚊子进化了
头出头毛,去看感冒,不配感冒药?

以下这幅图甲乙丙是预测未来10年房价的走势,各位网友认为那种走势更准。

绍兴一男子偷黄金拔腿就跑,结局让人拍手称快

十分的折腾,才和中国移动分手成功







