交通是城市发展的“动脉”,近期,上虞一批交通重点项目迎来了爆发式的发展!上虞地铁2号线工程供电系统安装工程招标,将在2027年开通运营;江东南路南延工程(一期)施工单位已出,将拆除沿线部分建筑;S307四环东南环线有序推进,起于百悬线东侧终于大厍船闸的先行段已施工。随着上虞城市内部交通路网的完善,各板块也将迎来全新发展机遇!总投资约142亿
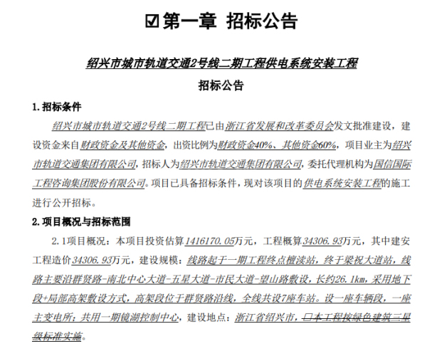
上虞地铁将在2027年开通运营近日,官方发布了绍兴市城市轨道交通2号线二期工程供电系统安装工程招标公告。
同时明确工程进度节点,将于2027年9月30日试运行,2027年12月31日初期运营。据悉,绍兴轨道交通2号线二期起于一期工程终点檀渎站,终于梁祝大道站,并预留向上虞区小越街道延伸条件,线路主要沿群贤路-南北中心大道-五星大道-市民大道-望山路敷设,长约26.1km,采用地下段+局部高架敷设方式,高架段位于群贤路沿线,全线共设7座车站。总投资约142亿元,列车最高运行速度120km/h。此前,官方也发布了几个站点出入口的规划,详情可点击:上虞地铁6个站点出入口位置定了,你家附近有吗?而地铁几大核心站点1公里范围内,汇聚了金澜府、都会云上府、虞懋府、江澜悦府等新盘,未来业主轻松抵达地铁站,日常通勤、休闲出行便捷度直接拉满。
总投资约1.7亿
江东路南延工程将开工近日,官方发布了江东南路南延工程(一期)定标结果公告。本项目位于百官街道,北起城南儿童公园,南至博学路,东接南三环(舜耕大道),投资约1.7亿元。新建道路总长约1850m,拆除沿线部分儿童公园、花海超市、厕所等约3400㎡。江东南路目前是两车道,未来或将变成六车道,上源府、金色家园、城南春天、南都花园、银河湾、岭光嘉园、云澜府、颐居园等小区的居民,去城区不用再去百岭路添堵了。总投资近百亿
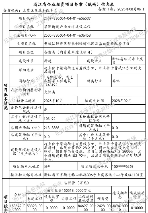
S307先行段已开工
S307四环东南环线项目连接宁波北仑与上虞,按一级公路双向六车道标准建设,沿线设置特大桥、隧道,路线长约16.8千米,途经百官、驿亭、梁湖、曹娥、东关,是上虞东南部与宁波间的交通主动脉。共三段(S307北仑至上虞公路上虞迎宾大道转盘-百夹线路东互通工程、S307北仑至上虞公路上虞百夹线路东互通-梁湖大厍船闸工程、S307北仑至上虞公路上虞梁湖大厍船闸-在建的104国道马山互通工程),总投资近百亿,设计时速约80公里/小时,高架+地面道路形式。目前,起于百悬线东侧终于大厍船闸的先行段,即梁湖街道产业大道建设工程,已开工建设,总投资约15亿元,全长约2.28公里。
此外,周边梁湖三村的拆迁也在加速推进。未来,这条高架线将会直接打开整个上虞南部,让南部山区的居民都能够快速上高架,通达宁波。
此外,还有城南交通生活港、彩虹大桥新建工程、虞北地区基础设施及综合提升工程(一期)、104国道绍兴东湖至蒿坝段改建工程(上虞段)、杭州湾上虞经开区拓展扩容区一期道路配套工程(滨海大道)等重大交通项目加速推进,上虞“内畅外联”的交通格局将进一步成型,既提升居民出行便利度,也为城市高质量发展注入持续动力。免责








绍兴地区上虞和诸暨城市建设力度比较大
路过孙端,东湖,陶堰,道墟四镇,沿线十一公里长度不设一个站,也是中国地铁历史上绝无仅有的最丑陋的一条地铁。
回 第2楼(小顽童周不通)的帖子 小顽童周不通:路过孙端,东湖,陶堰,道墟四镇,沿线十一公里长度不设一个站,也是中国地铁历史上绝无仅有的最丑陋的一条地铁。 (2025-09-21 11:32)
这段全走无人区,都不肯弯一下走的镇上,有什么办法呢
回 第2楼(小顽童周不通)的帖子 小顽童周不通:路过孙端,东湖,陶堰,道墟四镇,沿线十一公里长度不设一个站,也是中国地铁历史上绝无仅有的最丑陋的一条地铁。 (2025-09-21 11:32)
会不会故意设计成高架线路,方便以后增加建高架地铁站??
回 第3楼(permier)的帖子 permier:这段全走无人区,都不肯弯一下走的镇上,有什么办法呢 (2025-09-21 12:31)
走无人区,不经过镇上有什么关系?上海地铁9号线九亭站以南都是高架,路过设佘山站,泗泾站那都是无人区,离镇上很多路。高铁站的话海宁西站那是有多偏角落?就看当地领导想不想去争取。群贤路上的2号线,要加站其实很容易的,陈化南路(榆林村口),滨富路口,钱陶公路交叉口都是很不错的地铁站可选。
回 第4楼(汉唐遥想)的帖子 汉唐遥想:会不会故意设计成高架线路,方便以后增加建高架地铁站?? (2025-09-21 12:35)
这个增设,可能要到四期规划去了,要等11号线出来,加设换乘站才有可能。那个时候我们现在讨论的这些人,可能大多都要去山上了
回 第1楼(tel891211)的帖子 tel891211:绍兴地区上虞和诸暨城市建设力度比较大 (2025-09-21 07:18)
诸暨大个毛,双相四车道高架,我作为诸暨人都不好意思
开通初期运营时间,2027年12月31日,拿我们当猴耍呢
高架段周边要发展起来,后期加站点要到什么时候了?或者直接不发展了,省钱
回 5楼(小顽童周不通) 的帖子 小顽童周不通:走无人区,不经过镇上有什么关系?上海地铁9号线九亭站以南都是高架,路过设佘山站,泗泾站那都是无人区,离镇上很多路。高铁站的话海宁西站那是有多偏角落?就看当地领导想不想去争取。群贤路上的2号线,要加站其实很容易的,陈化南路(榆林村口),滨富路口,钱陶公路交叉口都 ..(2025-09-21 12:54)
你想的太多的,现在绍兴的交通,以镜湖为核心呈现放射状,为镜湖吸血服务的,
二号线就是吸血上虞专用线,中间站太多,影响吸血上虞了。
还有地铁沿线走向,要为卖地赚钱服务,的便利是其次的。
二号线本身对上虞很鸡肋。上虞东西很狭长,南北很长。最东小越到最西道墟也20公里不到,而且二号线还不过道墟也没到小越,对上虞内部来说,实际有效就是邵逸夫到城北,10公里,会有几个人需要去坐,作用非常有限。
以现在上虞到绍兴的人流,就算建完了,上座率也是个问题。二号线要解决上座率,把上虞段终点拐到盖北去,把园区的人往市中心拉,才管用。
回 第2楼(小顽童周不通)的帖子 小顽童周不通:路过孙端,东湖,陶堰,道墟四镇,沿线十一公里长度不设一个站,也是中国地铁历史上绝无仅有的最丑陋的一条地铁。 (2025-09-21 11:32)
二号线二期是以市域铁路形式批下来的,只有7个站,考虑客流都给上虞城区了,乡镇没多少客流的
还是可以的,没有对比,就没有伤害
@绍兴小唐古, 也是搞不懂2号线东延到小越就差一个站,还给它留在那里
回 第10楼(知夏)的帖子 知夏:你想的太多的,现在绍兴的交通,以镜湖为核心呈现放射状,为镜湖吸血服务的,
二号线就是吸血上虞专用线,中间站太多,影响吸血上虞了。
还有地铁沿线走向,要为卖地赚钱服务,的便利是其次的。
二号线本身对上虞很鸡肋。上虞东西很狭长,南北很长。最东小越到最西道墟也20公里不到,而且二号线还不过道墟也没到小越,对上虞内部来说,实际有效就是邵逸夫到城北,10公里,会有几个人需要去坐,作用非常有限。
以现在... (2025-09-21 22:39)
你可能小时候有被吸血鬼缠过,迫害妄想症。无论怎么说,2号线对上虞人上虞市区都是有大利的,拉近与市中心距离,便利去杭州。不然几十年后上虞越来越孤立,只能跟山区丰惠玩。孙端道墟沿线是很欢迎2号线的,如果能设站。
回 第11楼(绍兴小唐古)的帖子 绍兴小唐古:二号线二期是以市域铁路形式批下来的,只有7个站,考虑客流都给上虞城区了,乡镇没多少客流的 (2025-09-22 09:37)
你没建怎么知道没客流?建了才有客流。路过四个镇街,总有各种出行需求的。就像萧甬铁路柯桥站,停掉的这么多年,对轻纺城客商来往多么的不方便。柯桥越来越落后于义乌,跟火车站被撤销分不开的。柯桥人要骂首先得骂提出撤销火车站的那些专家们,孙端人也一样,得骂那些为了自己拿好处不顾实际的外地专家。
上虞不向西接轨绍兴,偏偏发展犄角旮旯的梁湖,s307不先开建上虞南站部分,居然把梁湖段先造了,真的点赞,往山里面发展过去了
回 第15楼(小顽童周不通)的帖子 小顽童周不通:你没建怎么知道没客流?建了才有客流。路过四个镇街,总有各种出行需求的。就像萧甬铁路柯桥站,停掉的这么多年,对轻纺城客商来往多么的不方便。柯桥越来越落后于义乌,跟火车站被撤销分不开的。柯桥人要骂首先得骂提出撤销火车站的那些专家们,孙端人也一样,得骂那些为了自己拿好处不顾实际的外地专家。... (2025-09-22 19:31)
乡下人要什么地铁,电瓶车骑骑好了
回 第17楼(绍兴小唐古)的帖子 绍兴小唐古:乡下人要什么地铁,电瓶车骑骑好了 (2025-09-24 14:48)
那么就不要占用乡下人的指标!我们大陆是计划主义社会,资源按照人口分配的不要说你不懂!
回 14楼(小顽童周不通) 的帖子 小顽童周不通:你可能小时候有被吸血鬼缠过,迫害妄想症。无论怎么说,2号线对上虞人上虞市区都是有大利的,拉近与市中心距离,便利去杭州。不然几十年后上虞越来越孤立,只能跟山区丰惠玩。孙端道墟沿线是很欢迎2号线的,如果能设站。(2025-09-22 19:21)
你应该不是孙端道墟的,地铁线离孙端道墟集镇很远,还没站。
做地铁去杭州,3小时,除了退休闲的,谁去坐
回 10楼(知夏) 的帖子 知夏:你想的太多的,现在绍兴的交通,以镜湖为核心呈现放射状,为镜湖吸血服务的,
二号线就是吸血上虞专用线,中间站太多,影响吸血上虞了。
还有地铁沿线走向,要为卖地赚钱服务,的便利是其次的。
.......(2025-09-21 22:39)
2#线 为上虞链接杭州准备的,不是链接绍兴准备的
回 19楼(知夏) 的帖子 知夏:你应该不是孙端道墟的,地铁线离孙端道墟集镇很远,还没站。
做地铁去杭州,3小时,除了退休闲的,谁去坐(2025-09-24 21:20)
我道墟的,很喜欢这个2#线,道墟农村很多人,又不是全部都在镇上。比如肖金片。
壇渎到道墟停车场可以首先开通
什么,上虞地铁2027年能运行,火箭速度吗
回 13楼(E网网友2633559) 的帖子 E网网友2633559:@绍兴小唐古 , 也是搞不懂2号线东延到小越就差一个站,还给它留在那里(2025-09-22 12:48)
一个站不止的,现在终点站在石狮,到小越还有10公里,不一样的
回 21楼(zwh_cn_81) 的帖子 zwh_cn_81:我道墟的,很喜欢这个2#线,道墟农村很多人,又不是全部都在镇上。比如肖金片。(2025-09-25 15:16)
通勤,道墟实现不了,地铁属于公交范畴,目标就是通勤,目前就算道墟社站,离集镇太远,做不到通勤。
回 16楼(E网网友1889538) 的帖子 E网网友1889538:上虞不向西接轨绍兴,偏偏发展犄角旮旯的梁湖,s307不先开建上虞南站部分,居然把梁湖段先造了,真的点赞,往山里面发展过去了(2025-09-24 08:29)
307本来就没有南站,看规划图是一直往南接印山路往平水去的,南站附近,104和四环南延在造了,两条主动脉够了。
上虞突然大力发力梁湖,确实比较意外。梁湖那些山角落村,从没想到自己会先拆迁。
回 第26楼(知夏)的帖子 知夏:307本来就没有南站,看规划图是一直往南接印山路往平水去的,南站附近,104和四环南延在造了,两条主动脉够了。
上虞突然大力发力梁湖,确实比较意外。梁湖那些山角落村,从没想到自己会先拆迁。 (2025-10-02 19:29)
梁湖到现在一直拆不造本人上虞人么一个不骂的,里面全是利益,上一个要造酒店的跑路了,人家一眼就知道有问题跑多来不及
回 第24楼(知夏)的帖子 知夏:一个站不止的,现在终点站在石狮,到小越还有10公里,不一样的 (2025-10-02 19:25)
石狮到小越五公里不到,啥时候有十公里了
回 第16楼(E网网友1889538)的帖子 E网网友1889538:上虞不向西接轨绍兴,偏偏发展犄角旮旯的梁湖,s307不先开建上虞南站部分,居然把梁湖段先造了,真的点赞,往山里面发展过去了 (2025-09-24 08:29)
上虞的发展总是把东关方向当遏制对象,凡是有东关的大项目。一律靠边站或者垫底最后末位发展。本该发展上虞南站高铁枢纽站前区域的钱,都用在投资拆迁梁湖上了。上虞能够发展的均匀或者相对平衡才怪呢。绍兴地区贫富差距悬殊最大之一者就是上虞。看看一个东关地区方向就知道有多穷了。真实的写照…
继续
回 6楼(小顽童周不通) 的帖子 小顽童周不通:这个增设,可能要到四期规划去了,要等11号线出来,加设换乘站才有可能。那个时候我们现在讨论的这些人,可能大多都要去山上了(2025-09-21 12:59)
就是,建造的时候居然都不设站,估计是这3个镇上面每人。陶堰跟道墟交叉口 应该设置一个站点,就是群贤路跟那条新路(湖畔路)交叉口,北可以辐射到肖金,孙端部分村庄,南可以辐射到陶堰村庄及其镇上,东可以辐射到道墟村庄及其镇上,路线远近3镇都差不多。
回 29楼(老酒捏捏醉) 的帖子 老酒捏捏醉:上虞的发展总是把东关方向当遏制对象,凡是有东关的大项目。一律靠边站或者垫底最后末位发展。本该发展上虞南站高铁枢纽站前区域的钱,都用在投资拆迁梁湖上了。上虞能够发展的均匀或者相对平衡才怪呢。绍兴地区贫富差距悬殊最大之一者就是上虞。看看一个东关地区方向就知道有多 ..(2025-11-30 22:48)
没落的东关,我们小时候的东关区何等辉煌,现在都市区的虹吸效应都吸完了
回 16楼(E网网友1889538) 的帖子 E网网友1889538:上虞不向西接轨绍兴,偏偏发展犄角旮旯的梁湖,s307不先开建上虞南站部分,居然把梁湖段先造了,真的点赞,往山里面发展过去了(2025-09-24 08:29)
弄梁湖很有可能是绍兴的意思
回 第29楼(老酒捏捏醉)的帖子 老酒捏捏醉:上虞的发展总是把东关方向当遏制对象,凡是有东关的大项目。一律靠边站或者垫底最后末位发展。本该发展上虞南站高铁枢纽站前区域的钱,都用在投资拆迁梁湖上了。上虞能够发展的均匀或者相对平衡才怪呢。绍兴地区贫富差距悬殊最大之一者就是上虞。看看一个东关地区方向就知道有多穷了。真实的写照…... (2025-11-30 22:48)
上虞南站那全是农保田,哪那么容易开发啊
回 第10楼(知夏)的帖子 知夏:你想的太多的,现在绍兴的交通,以镜湖为核心呈现放射状,为镜湖吸血服务的,
二号线就是吸血上虞专用线,中间站太多,影响吸血上虞了。
还有地铁沿线走向,要为卖地赚钱服务,的便利是其次的。
二号线本身对上虞很鸡肋。上虞东西很狭长,南北很长。最东小越到最西道墟也20公里不到,而且二号线还不过道墟也没到小越,对上虞内部来说,实际有效就是邵逸夫到城北,10公里,会有几个人需要去坐,作用非常有限。
以现在... (2025-09-21 22:39)
绍兴的交通哪里为镜湖新区服务了。柯桥区现在又撤公交去北站。
镜湖新区的公交少得可怜,连越城区都吸不了怎么吸上虞。
地铁二期几乎跟镜湖新区无关。
回 第14楼(小顽童周不通)的帖子 小顽童周不通:你可能小时候有被吸血鬼缠过,迫害妄想症。无论怎么说,2号线对上虞人上虞市区都是有大利的,拉近与市中心距离,便利去杭州。不然几十年后上虞越来越孤立,只能跟山区丰惠玩。孙端道墟沿线是很欢迎2号线的,如果能设站。... (2025-09-22 19:21)
拉不了半点。上虞人也不来市里坐高铁,也不来市里上班。
镜湖新区还不如上虞的新区开发得好
回 第36楼(超大大)的帖子 超大大:拉不了半点。上虞人也不来市里坐高铁,也不来市里上班。
镜湖新区还不如上虞的新区开发得好 (2025-12-02 19:42)
镜湖新区的可以到上虞上班
回 6楼(小顽童周不通) 的帖子 小顽童周不通:这个增设,可能要到四期规划去了,要等11号线出来,加设换乘站才有可能。那个时候我们现在讨论的这些人,可能大多都要去山上了(2025-09-21 12:59)
线路有了,增设站点应该不需要申报了吧
绍兴市人民医院激动人心的专家号

抛开网络骂战,住镜湖真的很舒服

龙骧园不要脸的人家

什么样的婚姻才是幸福的美满的婚姻?

工资越来越少了
袍江片区高质量发展蓝图新启(滨海新区第一高楼规划出炉)

浴场都是男性,还是男人会享受啊

世茂广场拍卖,五家争夺战

想携号转网,电信现在最优惠的套餐怎么样?

真话难听,现在年轻人的日子真的得靠啃老
朝阳路上的斑马线好特别

国家一系列的鼓励生育政策,效果显著啊

试戴乌毡帽还要钱?

新甸村委搞卫生是这样的

楼上楼下

作为一名梧桐园排屋业主,有几句话想说说

男生第一辆汽车该买什么车

现在体制内不结婚的真多
流感的风还是吹到了
育儿补贴到账了!开心



收到打赏0.5元




